Strahinjića Bana Apartment
Back to projectsCategory: Residential
PowerKNX
20 images
Summary
Residential project with KNX automation and disciplined electrical documentation.
Featured Projects
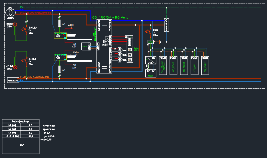
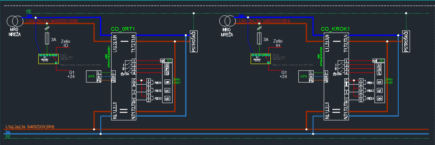
Electrical installations
- Lighting, sockets, and distribution
- Earthing and protection
Low-current systems (ELV)
- Intercom and network infrastructure
- Provision for CCTV
KNX / Smart systems
- KNX scenes for lighting and shades
- Centralized control and logic
